

面对时代转型的不确定,当青年不再追逐浪潮,重新审视自我与拥抱多元逐渐成为主流,如何认识正在重构价值体系的青年群体?当参与公益成为重建与社会联结的重要桥梁,公益机构又该如何理解青年发展需求,陪伴青年成长? ABC从2019到2022年持续对青年群体的成长需求开展洞察研究,在描摹时代青年群像的基础上设计青年素养能力模型与能力评估卡片产品,从青年个体与机构组织的双重视角出发,ABC希望助力多元伙伴一起为青年发展注入源源不断的生命力。
这是ABC原创案例故事第27期。
1 如何定义青年:在转型的浪潮中觉察自我,做不被年龄设限的价值探索者
当青年群体不再被狭义的年龄范围框定,ABC对青年的界定也从生理表征向精神特质不断迭代,更多呈现出对多元价值的觉察与持续的探索。我们一开始将目光聚焦于15-25岁的青年人群,他们从校园步入社会,习惯通过响应外界的诉求来塑造自我形态。伴随社会转型,青年群体面对的社会风险与不确定性增加,叠加疫情冲击下的焦虑与迷茫,青年的成长探索期明显拉长,更加注重对自我的觉察。
2020年,在对“身边的青年”进行超120+人次的深度访谈后,ABC发现青年群体对探索个体内在价值的渴望正在觉醒,同时愈加迫切在重构内部秩序的过程中重新建立与外部的链接,这为青年赋予了更多精神层面的抽象特质,我们认为青年不再是简单地被生理规则所框定的年龄区间,而是正处于“内外探索”的过渡性阶段、初显成人期特征的群体。
在与益优青年合作发布的《疫情下的青年发展报告》中,我们发现处于成年初显期的青年呈现五大特征,分别是“自我身份建构、不稳定性、自我关注、过渡状态与开放的可能性阶段”。伴随后疫情时代经济结构转型,高增量时代的落幕使得通过同质化的内卷实现阶层跨越的吸引力降低,外部对成功单一的衡量标准不再受到追捧,青年开启了向内探索建构个体身份认同的旅程。
2 如何理解青年发展需求的转变:从社会利益追求到自我价值主动探索
从2021到2022年,ABC北京与上海团队分别对不同时期的青年群体进行了宏观扫描,并筛选具有代表性的个案进行了深度访谈,从身心现状、工作、自我表达、学习、生活管理与社交生活等维度对青年发展需求重新进行了梳理与刻画。
我们发现,没有上一辈积累财富的物质紧迫感,泛90后青年群体成长于更具国际化视野的教育环境下,他们更加意识到多元价值体系的建立对自我实现的意义,更加趋向于从被动的“社会利益追求者”转变为“自我价值的主动探索者与实现者”。
01 职业发展与自我表达:从选择物质到自我价值塑造
在工作与自我表达方面,青年正在探索更加深度的价值创造并寻求主动影响力的创建,然而这一觉醒的过程也伴随着在“内卷”与“躺平”之间来回摇摆的拉扯。当过大的工作压力与单一的价值体系不再能够驱动青年追寻传统狭义的“成功”标准,青年开始寻求自我意义感的建立,通过不断尝试多样的“斜杠”生活重新定义个体视角下的成功路径。他们通过具有批判力和前瞻性的观点,突破主流价值的框定,基于自我觉察在主动影响他人的过程中实现完整的自我表达。
在自我探索的实现路径中,青年越来越注重社会意义与个体价值的链接。他们不再会被集体主义的宏大叙事所驱动,但希望自己的工作能够切实创造价值、影响他人。这需要青年在社会问题的感知与解决中拥有推动世界变得更好的意愿与原动力,并且拥有对社会问题与趋势的洞察与判断力。同时,青年需要能够积极面对问题并采取行动,通过发挥个人影响力实现对他人的感召从而切实改善现状。
02 身心发展与自我学习:从按部就班到自主身心
在身心发展方面,ABC发现近年来出现的“朋克养生”反映出青年在应对外部压力时愈发注重自我关怀,放纵的“朋克”生活实际也伴随着对健康诉求的增加。经历过疫情对身心的冲击,青年健康意识逐步强化,通过更加积极参加户外运动等健康活动,青年正在主动探索一条更加活力自律的生活新途径。
在自我学习成长方面,通过与“斜杠青年”的深度访谈,ABC发现青年通过主动选择更契合自己兴趣与发展理念的生活方式,实现积极的“躺平”,在真正热爱的轨道中不断深耕,获得一种松弛又专注的状态,这反映出“为自我设计一种可持续发展的解决方案”正在成为青年群体主流的发展理念。
青年可持续发展的关键,是青年需要对外界抱有强烈的好奇心与求知欲,在自我认知的革新中持续自我学习与升级,同时对个体内在与外部环境均保持坦诚真实的认知、理解与接纳,建立自我与外部的深层链接。
03 社会关系与社交生活:从人情往来到平等共益,从线上连接到重建“附近”
在构建社群的过程中,青年越来越注重基于价值共鸣建立高度情感归属的社群链接。这一进程在线上社交媒体的催化下不断加速推进,线上社交平台一方面打破信息壁垒带来更加扁平化的沟通渠道,一方面带来更多的同辈压力与信息焦虑,青年群体不得不转向构建以相同价值为导向的文化圈层,在其中他们得以重获情感的链接与价值的认同归属。这一趋势也揭示出青年人群渴望通过更多有质量的探索获得眼界的提升与生命体验的丰富,不再是盲目追逐消费主义的潮流,青年更需要个性化的独特体验与同频文化社群的温度传递。
在与社群成员开展协作时,青年也愈加注重遵循平等共益的价值理念与行为原则。过去,人们社交圈子由熟人社会自然形成,并通过社会规则及习俗进行代际传递,在个体发展语境中的交往也常常以利益交换和人情互惠为目的。现在,青年更在意自主选择的社交圈,与他人合作时以实现自己认为有意义的事情为目的,他们珍视平等真实、志同道合的关系构建,要求在行事中能够贯彻明确公平的准则。更多青年希望在多方之间搭建桥梁,找到共识引发共鸣,并持续创造共赢局面。
同时,在疫情期间的青年发展研究中,我们发现青年通过与社区的紧密捆绑正在回归线下重建与“附近”的链接。疫情期间生活方式的重构为青年提供了一个重新审视与家人、邻里之间关系的视角,在与家人的朝夕相处中青年重新理解家庭关系,解读原生家庭的意义。ABC调研的大多数青年反映在疫情期间加深了与家人的牵绊,家庭作为“避风港”的角色生长出新的凝聚力。疫情期间的社区管理体系也促使青年重新认识邻里关系,并在参与社区服务活动的过程中强化社区利益共同体的认知。良好的邻里关系帮助青年寻找身份认同、归属感、价值感,激励青年参与社区公共治理,成为青年社会参与的一种途径。
3 青年发展组织如何陪伴青年:从青年志愿者和受助者的传递者到自我及社会价值的联结者
今天的青年在探寻意义与价值感的过程中面临的是一个更加复杂、极速变化的世界,他们愿意通过参与公益活动重新感知自我与周围环境的价值联结点,建立更清楚的自我认知,更准确地理解社会问题和自我的优势,找到自己在世界中的位置和意义之源。同时,模糊不清的前路缺乏前人的经验做参考,因此需要更加个性化的、格局更加完整的实践和发展机会,以及探索过程中的支持和陪伴。而另一方面,公益机构需要能够守护青年初心,协助他们找到自我内在驱动力与社会价值创造的联结,帮助青年在价值探索道路上不断提升自我认知与接纳度,陪伴他们不断前行。
其中,有一类社会组织将“青年发展和社会参与”作为所努力的方向,致力于让青年通过参与社会公共议题和公益活动,来发现自我、建立链接、提升能力,并探索社会议题的创新解决方案。ABC作为众多“青年发展组织“中的一个,一直非常关注青年话题,早在2019年我们就在与人公益基金会资助下,与C公益共同合作开展了青年发展机构/组织的扫描,将机构对青年的培养方式分为“知识学习与理念传播”“参与机构特定项目”“利用机构平台资源资助开展项目”三类,并总结了行业机构普遍面临的挑战,如“青年发展能力模型缺失,导致培养目标不够清晰和具象化”,“ 项目评估未体系化开展,影响可持续性”等。
在探索如何赋能青年发展组织的过程中,以“让青年发展目标更加清晰和可衡量”为出发点,ABC在各类公益组织协助下开展多样化的研发活动,陆续发布了《青年发展能力素质模型》系列产品,不断帮助公益机构更好发挥陪伴青年成长的价值——
首先,通过扫描机构评估指标,从技能与素质两个维度将青年发展素养整合为23项能力项,初步搭建了《青年发展能力库1.0》;在此基础上,从个人职业发展、职业准备与公益参与三个维度进一步提炼出20个“美好青年”能力项,并设计能力项定义、参考行为与分级描述,形成《青年发展能力库2.0》;进一步地,ABC设计了一套与能力库相匹配的《青年发展能力评估卡片》,包含能力项的完整介绍、正向/负向的行为及分级描述等,协助机构进行人才培养的标准制定。
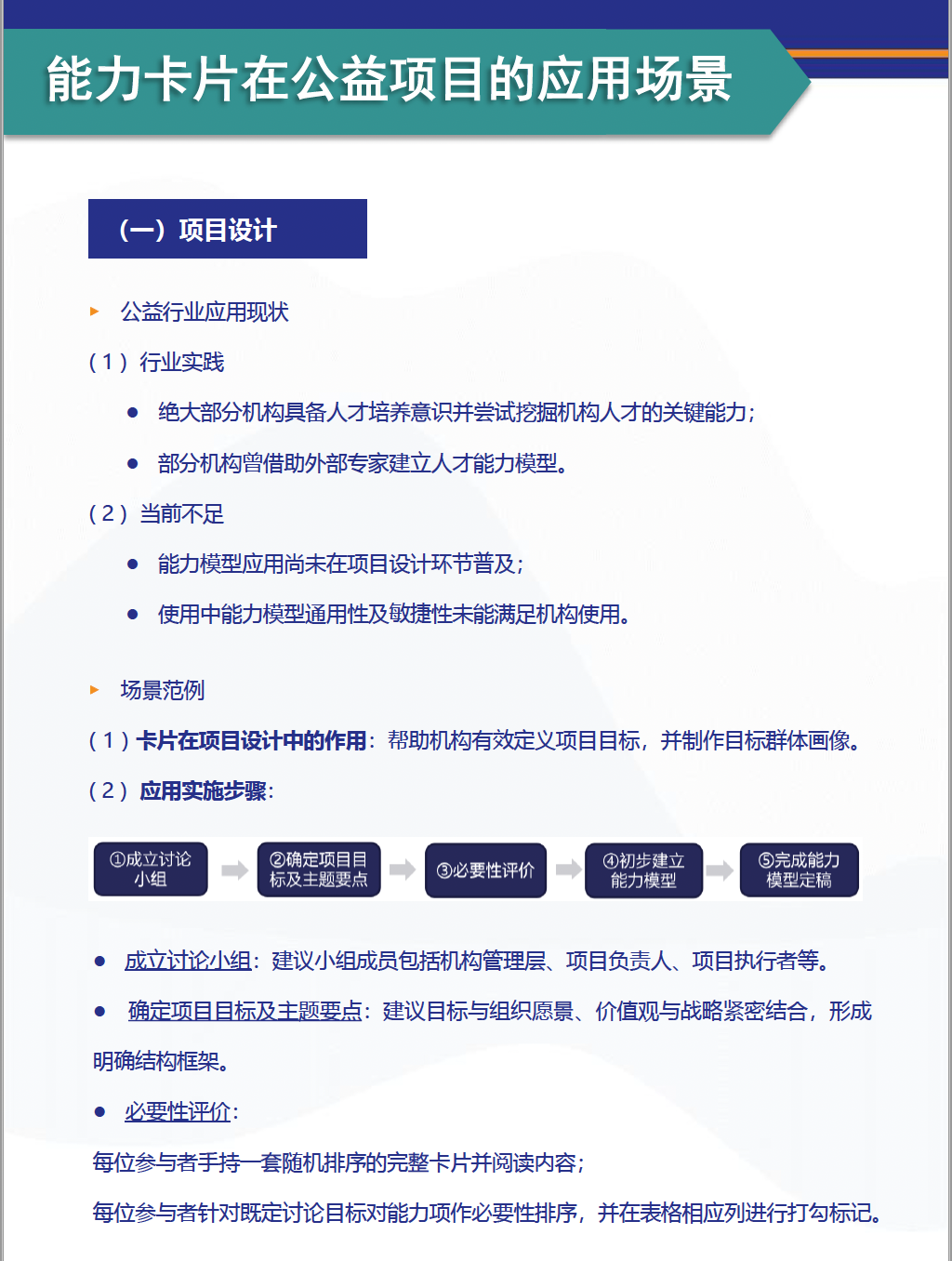
同时,为便于机构使用能力卡片,ABC同步发布了《青年发展能力卡片应用手册》,作为卡片运用的辅助文件,贯穿机构从项目设计、人员招募到项目评估全周期环节,通过适用方法的概述和场景案例给机构明确的操作指引。
图 11:《青年发展能力卡片应用手册》样例
点击图片阅读全文
4 项目历程回顾:陪伴青年发展,ABC在路上
ABC青年发展系列研究项目历经3期,在青年发展与成长的洞察方面,我们从宏观与个体的双重视角出发,对青年面临的发展困境与转型需求进行深入研究,刻画了青年发展群像与能力图鉴,特别关注到疫情期间青年面临的挑战与机遇,帮助青年自身及众多青年组织更好地认识青年发展需求。
在能力模型产品与应用方面,ABC从机构视角出发搭建了青年发展能力模型,联合C公益、与人公益基金会等发布《青年发展能力库》白皮书,进一步提炼出“美好青年”的20项能力,设计出能力卡片产品和应用手册,协助机构开展人才及项目评估。同时,ABC通过与各类青年机构合作开展教育工作坊等形式不断对青年能力素质模型等进行测试与优化。目前,有至少3个青年相关ABC咨询项目用到了卡片产品。
未来,ABC将持续跟踪青年发展现状,通过机构合作不断优化能力模型与评估产品,持续赋能青年发展组织提升效能、拓展边界,共同陪伴青年成长。
参考文献报告
青年发展研究系列1期:(点击查看详情)
青年发展研究系列2期:(点击查看详情)
五四特稿 | 当代青年图鉴,关于农业笔记、斜杠青年和烟斗大师
青年发展研究系列3期:(点击查看详情)
外部研究参考


